New p53 Targets Uncovered by Researchers to Enhance Cancer Treatment Strategies
New p53 Targets Uncovered by Researchers to Enhance Cancer Treatment Strategies

A new groundbreaking study has emerged from researchers at the Sidney Kimmel Comprehensive Cancer Center and Johns Hopkins University School of Medicine, shedding light on the complex role of the p53 protein in cancer biology. The paper, titled “Robust p53 phenotypes and prospective downstream targets in telomerase-immortalized human cells,” was published on February 18, 2025, in the esteemed journal Oncotarget. This research is significant as it could pave the way for new cancer treatments by enhancing our understanding of the p53 tumor-suppressor protein and its far-reaching biological implications.
The p53 protein has long been recognized as a crucial player in the cellular response to stress and DNA damage, acting as a guardian of the genome. Its role extends beyond basic tumor suppression; p53 is integral to regulating various cellular processes, including cell cycle control, apoptosis, and cellular aging. Many cancers experience mutations or alterations in the TP53 gene, compromising the function of the p53 protein and allowing for uncontrolled cell proliferation and treatment resistance. This provides a compelling rationale for investigating the restoration of p53 function as a therapeutic strategy.
In the study, the research team meticulously restored the functionality of the p53 protein in colorectal cancer cells, observing a marked slowing of cellular growth and an increase in the induction of senescence—a state of permanent cell cycle arrest. This is a particularly fascinating finding, emphasizing the possibility that reactivating p53 could be a viable strategy to inhibit tumor growth and enhance the effectiveness of radiation therapy. By strategically targeting p53, the researchers aim to exploit its natural tumor-suppressive capabilities, presenting a tantalizing avenue for the development of novel cancer therapies.
Additionally, the researchers conducted experiments utilizing the hTERT-RPE1 cell line, a model of non-cancerous human cells commonly employed in biological research. The disruption of the TP53 gene in these cells led to accelerated growth and increased resistance to radiation treatment. These results underscore the critical role of p53 in maintaining normal cellular homeostasis and preventing malignant transformations, reinforcing the notion that p53’s regulatory functions are vital for cellular integrity.
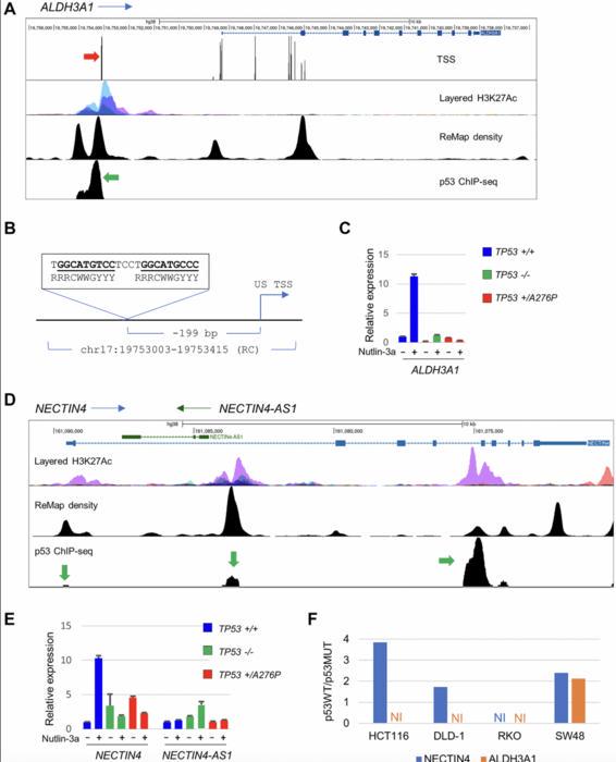
A particularly surprising outcome of this research was the identification of a previously uncharacterized p53 mutation, designated as A276P, which was found in a subset of hTERT-RPE1 cells. This mutation markedly diminished p53’s ability to regulate specific target genes while retaining its regulatory capacity over calcium signaling, essential for cellular survival. The emergence of this mutation highlights the plasticity of cellular genomes, suggesting that even non-cancerous cells can accrue genetic alterations that mimic the early stages of cancer development. This insight could prove critical in understanding how tumors evolve over time and develop resistance to therapies.
The researchers also shed light on two new downstream p53-regulated genes identified during their investigation, namely ALDH3A1 and NECTIN4. ALDH3A1 is known for its detoxification properties, suggesting it plays a role in mediating cellular responses to oxidative stress, an increasingly recognized factor in cancer progression and therapeutic resistance. Increasing the expression of ALDH3A1 may offer a potential mechanism through which cancer cells can develop resilience, implying that targeting this gene could enhance the vulnerability of tumor cells to various stressors, including chemotherapy and radiotherapy.
On the other hand, NECTIN4 has gained attention due to its presence in several aggressive cancer types, including breast and bladder cancer. Its clinical relevance is further emphasized by the fact that NECTIN4 serves as a target for enfortumab vedotin, an FDA-approved therapeutic agent for treating metastatic bladder cancer. The identification of NECTIN4 as a downstream target of p53 presents an exciting opportunity for further research into p53’s influence on specific cancer pathways, potentially leading to innovative treatment strategies focused on targeting NECTIN4 in cancers harboring intact p53 pathways.
Beyond these findings, the research implicates p53’s status as a determining factor in cancer progression, particularly regarding treatment responsiveness. The revelation that cancers retaining wild-type TP53 may nevertheless harbor other genetic alterations that allow them to bypass p53-mediated growth suppression is a pivotal insight. This understanding could fundamentally change the approach to tailoring cancer therapies based on the complex genetic landscape of individual tumors.
The implications of the study extend to future precision medicine strategies, where restoring p53 function could become a cornerstone of cancer treatment regimens. By integrating these findings with existing therapies, clinicians might harness the natural capabilities of p53 to enhance the effectiveness of conventional treatments like chemotherapy and radiation. Moreover, exploring the functional interactions between p53 and its downstream targets could inform the design of next-generation anti-cancer agents that specifically exploit these pathways.
In summary, this remarkable study provides a nuanced understanding of how p53 regulates downstream effectors that influence cell behavior, particularly in cancer contexts. The identification of novel targets and pathways linked to p53 reinforces the importance of this protein in cancer biology and opens doors for innovative therapeutic approaches. As research in this area continues to advance, it is conceivable that harnessing p53’s tumor-suppressive power could lead to transformative changes in cancer treatment, turning the tide against one of the world’s deadliest diseases.
The findings underscore the need for continued research into the myriad ways p53 can be leveraged in clinical settings. Through collaborative efforts and cross-disciplinary research, the scientific community can build upon these discoveries to develop new strategies that target the molecular underpinnings of cancer in a more refined manner.
Understanding the multifaceted roles that p53 plays brings us closer to developing personalized therapies that account for the individual characteristics of tumors. This holistic approach holds the promise of significantly improving patient outcomes and reducing the burden of cancer on society.
As cancer research progresses, the insights gained from studies like this one will undoubtedly shape the future landscape of oncology and the development of targeted therapies capable of overcoming resistance and improving life for patients battling cancer.
Subject of Research: Cancer, p53 Tumor Suppressor, Downstream Gene Targets
Article Title: Robust p53 phenotypes and prospective downstream targets in telomerase-immortalized human cells
News Publication Date: February 18, 2025
Web References: https://www.oncotarget.com/archive/v16/
References: [Not Provided]
Image Credits: © 2025 Miciak et al.
Keywords: Cancer, p53, ALDH3A1, NECTIN4, Ionizing Radiation, Colorectal Cancer, Tumor Suppressors, Drug Targets, Gene Targeting, Discovery Research
Breakthrough in Superlubricity: Two-Atom-Thick Layers Revolutionizing Electronic Devices
Next PostUnlocking the Brain’s Spatial Blueprint: New Insights into How We Encode Information
Non-Coding RNAs Crucial in Topotecan Cancer Response

